
Townhouse Subdivision Site Plan & Land Cutting – CE Brawner Rd, Arkansas 72396 | Professional County-Approved Planning
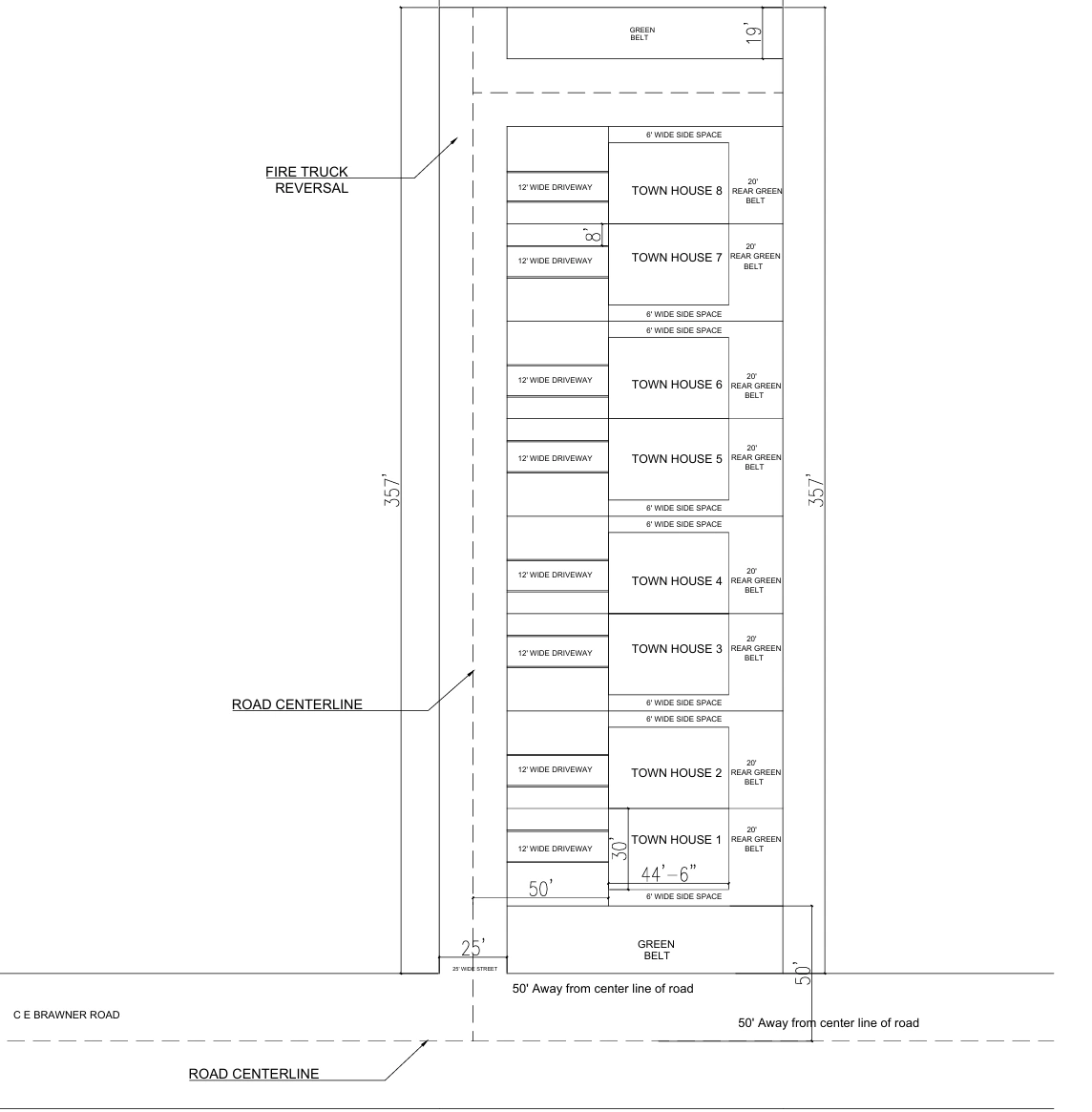
This project represents a complete and professionally engineered townhouse land subdivision located on CE Brawner Road, Arkansas 72396, where we delivered a fully compliant site plan, plot cutting, and development layout according to the county planning, fire safety, zoning, and setback regulations of this region. The goal of this development was to transform a large parcel of land into a functional, safe, legally approvable townhouse community, ensuring every square foot met regulatory, engineering, and planning standards required for township and county approval. The layout consists of eight townhouses arranged in a linear development block, with each unit carefully positioned to comply with minimum setbacks, driveway widths, emergency access, green belt buffers, and lot dimensions. The design ensures that every townhouse benefits from both front access and rear green belt space, increasing livability, ventilation, drainage, and environmental compliance. A continuous 20-foot rear green belt was provided behind each townhouse, serving multiple purposes including stormwater absorption, landscape buffer, fire safety clearance, and zoning compliance. One of the most critical elements of this project was the design of the roadway system and fire-truck reversal zone. The road network was laid out with a clearly marked centerline, proper lane widths, and a dedicated fire-truck turning and reversing area so emergency vehicles can enter, maneuver, and exit safely in compliance with Arkansas fire code and subdivision regulations. This is especially important for multi-unit residential developments where emergency access must be guaranteed for approval. Each townhouse is served by a 12-foot wide private driveway, ensuring that vehicles can access garages or parking spaces without blocking the internal circulation road. Between units, 6-foot wide side spaces were introduced, creating fire separation, service access, and visual openness. These side spaces also help reduce fire spread risk and provide maintenance corridors as required by county planning rules. The project also incorporates 50-foot setbacks from the road centerline, as shown in the drawing, complying with CE Brawner Road zoning and right-of-way regulations. This setback ensures that the development does not encroach on future road expansion zones and maintains legal front clearance, which is essential for planning approval and building permits. From an environmental and engineering standpoint, the development includes a carefully designed green belt system at both the front and rear of the site. These landscaped buffers are not decorative only — they are critical for stormwater control, pervious surface compliance, and environmental impact mitigation. When submitting subdivision plans in Arkansas counties, developers must demonstrate the percentage of pervious versus impervious surfaces, and this project was designed to pass those calculations efficiently. The site plan also identifies all impervious areas such as: Driveways Building footprints Internal access roads and all pervious areas such as: Green belts Side yards Rear buffer zones These calculations are essential for stormwater management approval and drainage compliance. This allows the county to verify that runoff will not overload municipal systems or flood neighboring properties. The lot cutting for each townhouse was executed with equal spacing, legal access, and zoning-compliant dimensions, ensuring that each unit can be sold, financed, and permitted independently. This is extremely important for real estate developers who plan to sell or mortgage individual townhouses after construction. This development plan was prepared to be submitted directly to county offices, planning departments, fire authorities, and building control agencies. It includes all required elements: Road centerlines Fire-truck access and reversal Setbacks Green belts Driveway widths Unit spacing Lot depths Development length and width Right-of-way offsets The project at CE Brawner Rd, Arkansas 72396 demonstrates how professional site planning, land cutting, and subdivision engineering can transform raw land into a fully compliant residential community ready for approval and construction. Whether you are a real estate investor, builder, or landowner, this kind of planning is what allows your project to move from concept to legally buildable development. Our approach ensures zero approval risk, maximum land utilization, and long-term property value, making this townhouse subdivision a perfect example of professional land development done right.
Project completed on January 15, 2026